杂谈

  • 光耦电路:原理、应用与最新进展

    光耦电路,全称为光电耦合器电路(Optical Coupler Circuit),是一种在电子系统中广泛应用的电子元件。它利用光学原理实现电信号的隔离与传输,具有电气隔离、信号传输和噪声抑制等多种功能。 一、光耦电路的工作原理 光耦电路主要由发光器件(如发光二极管LED)和受光器件(如光电二极管、光电晶体管等)两部分组成。两部分之间通过透明的绝缘材料(如光导…

    2024年11月12日
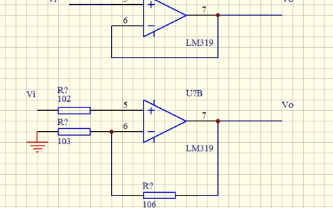
  • 电压跟随电路的原理、特性与应用

    电压跟随电路,也常被称为电压缓冲器、单位增益放大器或隔离放大器,是一种在电子线路设计中广泛应用的特殊电路。其核心功能是确保输出电压紧密跟随输入电压的变化,而不对信号进行放大或衰减。 一、电压跟随电路的原理 电压跟随电路的基本原理基于负反馈机制,主要由一个放大器(如运算放大器)和一个反馈电路组成。当输入电压发生变化时,放大器会感知这一变化并尝试进行放大。然而,…

    2024年11月11日
  • 单片机及其 PCBA 加工制造

    随着科技的发展,单片机作为一种核心的微型控制器,在众多领域都发挥着不可或缺的作用,其 PCBA 加工制造也有着独特的要求与考量。 一、单片机概述 单片机,即单片微型计算机,它将中央处理器(CPU)、随机存取存储器(RAM)、只读存储器(ROM)、输入输出接口(I/O)、定时器 / 计数器以及中断系统等多种功能部件集成在一块芯片上。这一高度集成化的特性使得单片…

    2024年11月11日
  • RC低通滤波器有什么作用

    在电子工程中,滤波器是一种至关重要的电路元件,用于处理信号中的频率成分,去除不需要的频率部分,仅保留或增强所需的频率部分。其中,RC低通滤波器(Resistance-Capacitance Low Pass Filter, LPF)是一种常见且基础的无源滤波器,它通过电阻(R)和电容(C)的组合,实现对高频信号的衰减,允许低频信号通过。 一、RC低通滤波器的…

    2024年11月11日
  • RC延时电路的原理及应用

    RC延时电路的原理 RC延时电路的工作原理基于电阻和电容的充放电过程。当电路中的开关关闭时,电容器开始充电,电流通过电阻和电容器形成一个回路。由于电容器的充电速度受到电阻的限制,电流逐渐增加,直至电容器充满电。这个过程需要一定的时间,即延时时间。同样地,当开关打开时,电容器开始放电,电流逐渐减小,直至电容器放电完毕,同样也需要一定的延时时间。 具体来说,延时…

    2024年11月11日
  • 直流电阻的基础与应用探索

    在电学与电子技术的广阔领域中,电阻作为最基本的电路元件之一,扮演着至关重要的角色。其中,直流电阻(DC Resistance)作为电阻的一种常见形式,更是广泛应用于各类电路设计与分析中。 一、直流电阻的基本概念 ‌定义‌:直流电阻,简称DC电阻,是指在直流电路中,对电流流动产生阻碍作用的物理量。它反映了导体对电能转换为热能的能力,是电路分析中不可或缺的参数。…

    2024年11月11日
  • OPENAI:人工智能领域的领航者

    在科技日新月异的今天,人工智能(AI)已经成为推动社会进步和产业升级的重要力量。在这一领域,OpenAI无疑是一个引人注目的名字。那么,OpenAI究竟是哪个公司? 一、OpenAI的成立与背景 OpenAI是一家成立于2015年的人工智能研究公司,总部位于美国加利福尼亚州的旧金山。公司的成立源自一群科技领袖的共同愿景,他们希望通过开源的方式推动人工智能的发…

    2024年11月9日
  • RH850架构详解

    RH850是一种高性能32位微处理器架构,由日本的Renesas Electronics(日立和三菱电机合并后成立的公司)开发和推出。该架构以其强大的处理能力、丰富的外设接口和高可靠性,广泛应用于汽车电子、工业控制和消费电子等领域。 一、RH850架构特点 RH850系列微控制器(MCU)基于哈佛架构,具有独立的指令和数据总线,可以同时进行指令和数据的读取,…

    2024年11月9日
  • 三相电与两相电的区别

    三相电和两相电是电力系统中常见的两种供电方式,它们在多个方面存在显著差异。了解这些差异对于合理选择电力资源、提高使用效率和设备可靠性至关重要。 定义与相数 三相电是由三个频率相同、振幅相等、相位依次互差120°的交流电势组成的电源。通常以A、B、C三相表示,需要连接三根火线和一根零线,形成三相四线制。而两相电,在实际应用中通常指的是单相电,即由一根火线和一根…

    2024年11月8日
  • 云恒制造:引领电子制造服务新纪元

    在快速发展的电子制造业中,南京云恒电子制造有限公司(以下简称“云恒制造”)凭借其卓越的技术实力和服务能力,正逐步成为全球领先的电子制造服务提供商。自成立以来,云恒制造始终致力于为客户提供从产品研发、PCB设计、电子元器件采购到PCBA制造、测试实验的一站式电子全产业链服务,助力中小型智能硬件企业的创新与发展。 强大的技术支撑与生产能力 云恒制造的技术实力体现…

    2024年11月8日

联系我们

在线咨询: QQ交谈

邮件:362039258#qq.com(把#换成@)

工作时间:周一至周五,10:30-16:30,节假日休息