1.深耕模拟芯片多年,致力于打造中国龙头企业
1.1.横向延伸拓宽产品种类,客户覆盖国内外知名厂商
杰华特是以虚拟 IDM 为主要经营模式的模拟集成电路设计企业,专业从事模拟集成电路的研发与销售,主要采用公司自有的国际先进的工艺技术进行芯片设计制造,是工业和信息化部认定的专精特精的“小巨人”企业。
目前,公司已基本构建起较完整的全品类模拟芯片产品线,广泛覆盖汽车电子、通讯电子、计算和存储、工业应用、消费电子等应用领域,未来公司将进一步开发多样化的模拟集成电路产品,构建多元化的应用领域布局,致力于成为中国模拟集成电路设计领域的龙头企业。

杰华特成立于 2013 年,公司发展历程可分为三个阶段:
起步发展阶段(2013-2017):
公司先行聚焦 AC-DC 芯片行业,通过技术研发创新,形成多个系列高性价比的照明类 AC-DC 产品,客户覆盖飞利浦、欧普照明、雷士照明、罗马仕等国内外主流厂商。此外,公司也开发出中低压小电流 DC-DC、移动电源专用芯片等其他产品,通过工艺创新形成自身竞争力。
按需开发阶段(2018-2019):
公司大力研发以 DC-DC 产品为主的全系列电源管理芯片产品,重点根据客户需求开发产品,与客户形成深度绑定,成功切入工业控制、笔记本与台式机、服务器、交换机、储能系统等各大应用领域,主要客户包括海康威视、大华股份、国家电网、富士康等行业龙头企业。
引领发展阶段(2020-至今):
公司持续对电源管理芯片和信号链芯片全模拟芯片产品线进行深入开发,不断提升公司产品研发的深度与广度。
基于在低功耗、大电流控制和驱动技术、氮化镓整套方案设计等技术方面的提升和对模拟集成电路市场未来趋势的把握,公司逐步布局于中大功率充电器、物联网终端、光通信、手机终端、汽车电子等领域,客户覆盖中兴、小米通讯、荣耀等知名企业。

截至 2022 年 12 月,公司总股本为 3.8880 亿股,ZHOU XUNWEI 和黄必亮通过持有 100%安吉杰创和香港杰华特,间接持有杰华特 47.06%的股权比例,为公司实际控制人,并受到华为下属哈勃投资和深圳哈勃认可,分别持股 3.48%和 0.93%,英特尔持有公司 3.40%股份,中芯集成及集成电路产业基金控股的聚芯基金持有公司 2.60%股份,公司下游客户海康威视下属的海康智慧持有公司 1.67%股权,形成深度绑定。
1.2.创始人从业经验丰富,扛起国产化大旗
公司两位创始人师从国际电力电子开创者之一的美国工程院院士 Dr. Fred C. Lee,在技术实力上拥有领先地位。
公司创始人、董事长 ZHOU XUN WEI 曾任多家公司高级工程师,从事模拟 IC 系统设计超过 20 年,发表学术论文 47 篇;公司创始人、董事兼总经理黄必亮曾任凌特公司设计工程师,首次提出的采用耦合电感电源模块的静态/动态性能被工业界广泛采用,并发表多篇原创性学术论文。

公司自成立以来,始终坚持自主研发模拟芯片,经过多年的研发积累,已形成多项应用价值大、市场前景广的核心技术,并围绕核心技术建立了严密的知识产权体系,目前公司已经拥有 15 项核心技术。

杰华特高度重视自身技术创新,不断加大研发投入,致力于增强自身技术储备实力。
2018-2022H1,公司研发支出不断扩大,从 2018 年的 4300 万元提升至 2021 年的 19857.56 万元,CAGR 为 66.53%,研发费用占比维持在 20%以上。
2019-2022H1,公司研发费用率逐渐呈下降趋势,主要原因系研发费用支出增速低于营收增速,但仍处于行业较高水平。公司产品结构与同行业公司有较大差异,产品线及产品型号数量较同行业更多,研发投入较可比公司更分散。

此外,芯片设计行业属于技术密集型产业,对技术人员的依赖程度较高。
公司采用引进培养相结合的人才策略,不断完善创新人才保障制度,进一步增强对创新人才的吸引和凝聚力,多途径引进高层次科技人才。截至 2022Q3,公司研发人员 341 人,占员工总比例高达 58.89%;公司 41.80%的员工具有硕士学历,为公司的产品创新提供了重要的技术基础。

1.3.深度绑定大客户,发展进入快车道
2018-2021 年,公司营收从 1.98 亿元提升至 10.42 亿元,CAGR 为 73.94%,2022 年前三季度营收达到 10.40 亿元,同比增加 56.52%。
公司 2021 年归母净利实现扭亏为盈,达到 1.42 亿元,2022 年前三季度归母净利为 1.09 亿元,同比增长 59.13%。
2022 年前三季度随着公司与大客户不断深入的合作及其他客户的开拓,公司 DC-DC 芯片和线性电源芯片收入大幅增加,公司费用增长相对平稳,营收和归母净利均实现较大增长,盈利能力持续提高。

DC-DC 芯片、线性电源业务发力,带动公司营收大幅提升。
2018-2021 年,公司 DC-DC 芯片业务在 2020 年与通讯领域大客户建立合作,导入龙头客户供应链,营收从 0.65 亿提升至 3.75 亿元,CAGR 为 79.35%,占营收占比整体成上升趋势,从 32.97%提升至 35.96%;线性电源业务在 2021 年新产品量产及与大客户展开合作,营收从 0.09 亿元提升至 2.67 亿元,CAGR 为 209.57%,占营收占比呈快速增长态势,从 4.62%提升至 26.61%;消费类电子用 AC-DC 转换芯片营收不断提升,但占营收比重逐渐下降,营收从 1.21 亿元提升至 3.67 亿元,CAGR 为 44.75%,占营收比重从 60.94%下降至 35.28%。
从产品应用领域营收占比来看,2019-2022H1,通讯电子占比提升较大,从 4.96%提升至 33.72%,主要原因系公司与通讯领域大客户开始合作,通讯领域产品开始放量;计算和存储行业受益于下游景气度提升,占比从 10.59%提升至 15.03%;工业应用和消费电子领域占比下降明显,工业应用从 19.56%下降至 15.07%,消费电子从 64.89%下降至 35.26%,主要原因系消费电子需求疲软,叠加消费电子产品附加值低,公司不断优化产品结构。
长期来看,随着公司深度绑定大客户,通讯领域营收进一步扩大,占比逐步提升,公司同时开始布局新能源汽车黄金赛道,新能源汽车销量不断攀高,公司产品有望快速放量,汽车电子占比将进一步提升。

从盈利能力来看,公司毛利率呈整体上涨趋势,2021 年实现较大增长,同比提升 22.21pct,主要原因系芯片供应紧张,终端客户需求量较大,公司产品销量和单价均有所提升;2020 年受股份支付影响,归母净利亏损严重,受益于与大客户合作的开展和其他客户的拓展,以及下游行业缺芯影响,国产化替代浪潮涌起,2021 年公司归母净利率实现扭亏为盈。
从费用端来看,期间费用率整体呈逐渐下降趋势。2018-2022 年前三季度,期间费用率从 40.42%下降至 31.28%,主要系销售费用率及财务费用率下降所致;销售费用率从 10.45%下降至 4.60%,财务费用率从 2.87%下降至 0.38%,研发费用率和管理费用率稳定在 23%和 5%。
2020 年期间费用率受股份支付影响出现较大增长,达到 85.76%,扣除股份支付后,2020 年期间费用率为 39.67%。长期来看,销售费用率和管理费用率仍有下降空间,总期间费用率有望稳中有降。

公司毛利率低于同行业可比公司,主要系公司与同行业公司在细分产品结构、应用领域及企业发展阶段等方面存在较大差异。
初期,公司主要产品为 AC-DC 芯片和 DC-DC 芯片,公司为保障产品销售规模,快速形成规模优势及积累广泛的客户群体,选择市场需求较大、客户数量较多的小电流 DC-DC 芯片市场及照明引用领域的AC-DC 芯片市场,应用领域主要为消费电子,竞争较为激烈,同时公司采取全产品线策略导致单产品线成本较高及前期采购规模小成本较高,导致公司毛利率较低。未来,随着公司拓展其他赛道,叠加规模效应逐渐显露,
公司毛利率将不断攀升。大客户锤炼公司技术实力,龙头认证助力开拓客户。2022H1 公司前五大客户营收占比达 51.50%,其中 B 公司占比达 37.34%。公司与 B 客户合作始于 2021 年,为 B 客户供应电源管理芯片产品。
2021 年,B 客户采购公司产品总额达到 3.41 亿元。2022H1,随着双方合作进一步深入,客户 B 向公司采购开始放量,仅上半年,总交易额达到 2.62 亿元,占公司总营收比重 37.34%,成为公司第一大客户。
通过与 B 客户的深入合作,公司的技术水平得到磨练与提高,通过龙头 B 公司的认证,有助于公司新客户新项目的开拓。

1.4.募投项目助力技术升级,加码车规级芯片
募投项目加速产品种类和技术水平升级,加码汽车芯片赛道。
随着通信、物联网、智能家居、汽车电子、工业控制等新兴应用领域的发展,模拟芯片下游市场有望持续扩容,带动市场规模不断扩大,且呈现出差异化、集成化、高效化、智能化的发展趋势,进一步催生新的市场需求。
公司通过本次募投项目拓展公司产品数量、提升产品技术水平和扩大公司设计工艺协同优势,并加码汽车电子芯片,通过对车规级 DC-DC 转换芯片、带功能安全的车规级电池管理芯片、车规级线性电源芯片、车规级照明和显示芯片、车规级 H 桥和电机控制芯片等多领 域进行布局和投入,实现车规级产品核心技术和产业化突破。

3.虚拟 IDM 助力发展,技术领先打造核心竞争力
3.1.采用虚拟 IDM 模式,实现与晶圆厂双赢
模拟芯片不追求先进制程,更注重设计与工艺紧密结合,目前业界仍大量使用 0.18 微米和 0.13 微米的工艺节点,所以未来 IDM 将是模拟芯片的主流模式。
对于晶圆代工厂来说,数字芯片的利润率更高,伴随模拟芯片和数字芯片的规模不断扩大,模拟芯片势必会面临产能瓶颈。
国际模拟芯片龙头均采用 IDM 模式,在产能方面有保障,在高端产品领域可以更快实现研发流片,保持技术领先,同时,IDM 模式具有更高的利润率,产业链更长,利润更高;公司体量大,具有规模优势。
模拟芯片公司向高端发展,设计+工艺的结合必不可少,IDM 是模拟芯片公司做大做强的必然选择,中国模拟芯片厂商未来发展路径将是 Fabless、虚拟 IDM、IDM。
杰华特采用虚拟 IDM 模式,公司不仅专注集成电路设计环节,亦拥有自己专有的工艺技术,能要求晶圆厂商配合其导入自有的制造工艺,并用于其自己的产品中,单产线本身不属于设计厂商。
公司主要生产环节包括芯片设计、晶圆制造、封装测试等,其中公司专注于芯片设计环节以及晶圆制造环节的工艺研发部分,其余晶圆制造与封装测试环节,委托外部晶圆封测厂进行生产加工。
相较于 IDM 模式,虚拟 IDM 模式降低了集成电路设计企业的初始进入成本,无需自身组织晶圆制造等生产加工环节,企业固定资产投入较少,可专注于集成电路设计与销售环节,自身运行更加轻便灵活。
相比于 Fabless 模式,公司能够持续提升工艺平台的性能,使工艺制造水平与芯片开发需求相匹配,以实现芯片最优性能、更高可靠性与效率,方便切入新兴应用领域,形成较为全面的产品覆盖广度,保证公司的市场竞争力。
其次,公司能够更好地进行设计工艺协同优化,加快产品迭代,增强市场竞争能力。
此外,公司与晶圆厂实现双赢,加强公司与晶圆厂的合作关系。
公司已在国内主要晶圆厂构建了三大类工艺平台,通过引入新设备和新工艺技术,提升晶圆厂产线性能,实现企业自身上游供应链国产化;定位精准的自有工艺平台增强了芯片产品的市场竞争力,既有助于公司的业务发展,也保证了晶圆厂的产能利用率。

凭借工艺研发团队的持续精进,公司已与国内主要晶圆代工厂合作,构建了 0.18 微米的 7 至 55V 中低压 BCD 工艺、0.18 微米的 10 至 200V 高压 BCD 工艺、以及 0.35 微米的 10 至 700V 超高压 BCD 工艺等三大类工艺平台,各工艺平台均已迭代一至三代,初步形成了系统的自研工艺体系,是国内少有的覆盖 5V-700V 低中高全电压等级的模拟芯片设计公司。
公司自主研发的 7 至 55V 电压先进 BCD 工艺平台,经过三期迭代,目前已经处于国际先进水平,相关参数已与头部晶圆厂第三代工艺相近。
基于该工艺平台,公司已量产国内首款 60A 单芯片全集成芯片、大电流 POL 等多个产品品类,广泛应用于服务器、人工智能、通讯等领域下的低压大电流 CPU 供电场景。
公司自主研发的高压 BCD 工艺平台主要应用于高压、高可靠性芯片的研发。
与主要晶圆厂相比,公司高压 BCD 工艺的器件击穿电压 BV 能力较强,特别是在 200V 高耐压应用中具有明显优势。目前该平台已量产热插拔保护芯片、以太网供电芯片、桥式驱动芯片等多系列芯片,广泛应用于通讯电子、工业应用等领域。

公司自主研发的超高压 BCD 工艺的主要器件性能已优于部分主流晶圆厂的器件性能,适用于 AC-DC 系列 产品研发,该平台目前已量产了应用于高频 GaN 的 ACF 控制器等多款行业先进性产品。

3.2.技术达到国际水平,产品导入进入业绩爆发期
杰华特凭借自身的人才团队优势与技术闭环优势,通过丰富的 IP 和专利组合,广泛开拓产品的应用广度,满足客户在各种应用场景下的需求。
公司目前拥有 1000 款以上可供销售、600 款以上在研的产品型号,已成为综合性的模拟芯片供应商。公司始终坚持多产品线的发展战略,通过打造品类广泛的产品线,进一步扩大市场规模和增强抵抗市场波动的能力。
公司主要产品分为电源管理芯片和信号链芯片两大类,按照功能划分,电源管理芯片可分为 AC-DC 芯片、DC-DC 芯片、线性电源产品、电池管理芯片,信号链芯片可分为检测芯片、接口芯片以及转换器芯片。公司产品细分品类较多,可满足不同类别客户多样化的应用需求。

领先技术加持,产品导入顺利,产销率常年居于高位。
据公司招股书披露,2019-2022H1,公司产销率为 89.85%、102.83%、89.81%和 73.11%。
2019 年,公司开发产品较多,且处于市场导入期,叠加公司备货导致产销率相对较低;随着产品不断被市场认可,销售规模逐步扩大,公司产销明显提升;2021 年以后,公司不断备货以备后期销售,产销率有所下降。

3.2.1.电源管理芯片优势
AC-DC 芯片主要将市电等交流电转换为低压供电子设备使用,并提供各类保护机制,防止电子设备因电路发生故障而损坏。
杰华特具备诸多领先且具有特色的技术,如公司的同步整流系列产品技术先进,是业内最早推出集成 FET 同步整流器的厂商之一,近年来又于业内较早推出高频 SR 系列同步整流产品、纹波芯片、无供电电容、无补偿电容的集成开路保护 LED 驱动芯片等 AC-DC 产品,并在漏电保护、低待机功耗辅助供电等领域具有竞争优势。
此外,公司还相继在国内率先推出智能电表智能调压芯片、快充高频 GaN 控制和驱动器。通过产品的持续性迭代与创新,公司逐渐在快充、智能电表、照明等行业细分市场积累了品牌知名度。

公司高效率有源钳位反激控制器在效率、功率密度和易用性方面已达到国际水平,在最大静态电流和最大工作频率方面领先国际水平。
公司产品同步整流芯片在关断延迟和驱动电流方面已达到国际水平,在开通延迟、耐压方面处于国际领先地位。

DC-DC 芯片主要是将外部直流输入电压、转换成数字芯片、电子产品执行装置中适用的工作电压,并实现稳定供电,保障电子产品的平稳运行。
公司是业界少数拥有完整 DC-DC 芯片产品组合的集成电路厂商,产品覆盖 5V-700V 低中高全电压等级。公司对电路进行针对性设计,实现晶粒面积小于竞争产品,使公司产品形成成本优势,并结合下游终端设备的应用特点进行优化,实现产品高效率、高可靠性和良好电源特性。
公司能够提供完整的通讯和服务器电源解决方案,部分产品为国内首创,达到国际先进水平。
2019 年,公司在国内率先量产应用于通讯和工业市场的 65V 大电流 MOSFET 集成降压芯片;2020 年,又率先推出 100V 大电流降压控制芯片和用于 CPU 供电的智能功率级模块。在笔记本领域,公司客户覆盖仁宝电脑、纬创股份、英业达等全球头部笔记本大工厂,多个 DC-DC 产品已进入戴尔、惠普、小米等知名终端客户供应链体系。

公司部分 DC-DC 产品已达到国际先进、国内领先标准。
公司 100V 大电流降压控制器在电压范围、驱动能力、静态电流、电压精度方面已达到国际水平,驱动电压、效率方面已领先国际水平。公司智能功率级模块在电压范围、关健负载范围效率和重载结温方面已达到国际水平。

线性电源芯片主要作用为对外部输入直流电压等进行线性电压调节与管理,通过使用功率器件工作于线性状态,实时调节输出电压或电流状态,以保障电子产品的稳定、高效运行。
公司基于自研高中低压工艺技术,对不同输入输出电压需求的线性电源芯片进行最优化设计,实现了产品的低静态功耗、高性能与高适用性。
公司在线性电源芯片领域相继研发的多系列特色产品,推出市场后具有较强的市场竞争力。
以电源配电和保护芯片为例,公司基于工艺和设计技术创新,该技术已处于行业前列水平,具备极高的性价比,可广泛应用于计算机、通讯和消费类电子领域。
公司 100V 半桥大电流驱动芯片在自举电压、开关节点瞬态负压能力、输入信号电压范围和峰值驱动电流方面已达国际水平,内置自举充电电路反向恢复效应方面已领先国际水平。

电池管理芯片主要用于对电池的充电与放电进行管理,保证电池系统的安全运行。
目前,公司在电池管理芯片领域可提供系统的充电 IC 解决方案以及移动电源方案,产品广泛应用于 TWS 耳机、蓝牙音箱、数码相机、电动玩具、移动电源以及移动 POS 机等工业应用以及消费电子场景。
公司升降压充电管理芯片在电压范围、支持电池节数和电流能力方面已达国际竞品水平,在导通抗阻、输出采样电阻和电池端静态功耗方面远超国外产品。

3.2.2.信号链芯片产品优势
信号链芯片是指具备对模拟信号进行收发、转换、放大、过滤等处理功能的集成电路。公司信号链产品主要包括检测产品、接口产品和转换器产品。
公司检测产品主要用于锂电池的电压电流检测。公司信号链检测产品的布局完整,从低压到高压,均能提供合适的解决方案,产品广泛应用于低速电动车、储能系统、智能家居、电动工具等领域,可提供稳定、可靠、及时的系统保护和跟踪预警,保障系统的良好运行,已经进入多家行业头部客户的供应链体系。
公司接口产品主要用于电子系统间的数字信号传输。目前公司已量产了多款具备创新性的接口产品,广泛应用于基站、安防、适配器、车充等多类细分市场。
公司于 2020 年推出的以太网供电产品,是国内首款支持 PoE 扩展协议(PoE++)协议的相关产品,该产品整合数模混合技术、ADC、热插拔等技术,目前已在通讯等市场实现量产。
公司转换器产品主要用于模拟信号向数字信号转换过程的控制、监控与反馈。
公司是国内少数掌握高串电池模拟前端技术的设计公司之一,基于自有高压工艺,可提供 10 串和 16 串的模拟前端产品,该产品系列的电压电流检测精度等主要指标处于行业先进水平,可广泛应用于储能系统、UPS 系统、智能家居、轻型电动交通工具、电动工具等领域。
公司高串电池模拟前端产品在最高电池节数、最大静态电流、电压检测精度、电流检测精度方面达到国际水平,在最高供电电压方面领先国际水平。

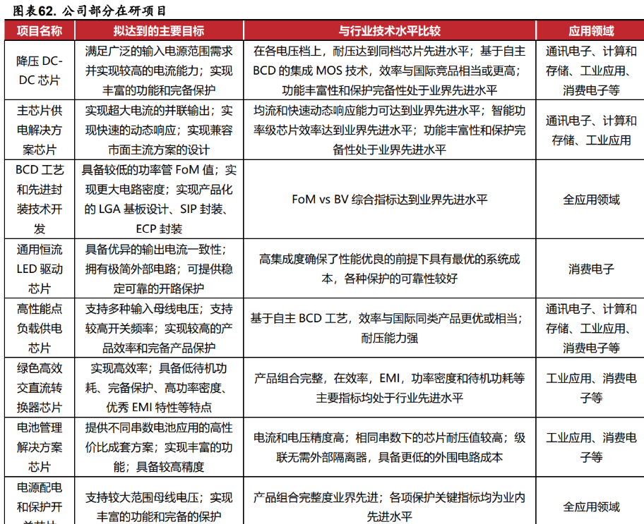
3.2.3.在研项目
杰华特高度重视自身技术创新机制的建设与完善,致力于增强自身技术储备实力。截至 2022 年 6 月,公司在研项目达到 29 项,与行业技术水平相比较,均达到业界先进水平。

4.盈利预测、估值与总结
4.1.盈利预测假设与业务拆分
杰华特主营业务以电源管理芯片产品为主,逐步拓展信号链芯片产品。电源管理芯片包括 AC-DC 芯片、DC-DC 芯片、线性电源芯片、电池管理芯片。
AC-DC 芯片:AC-DC 芯片主要应用于消费类照明产品,2022 年照明市场需求疲软,公司 AC-DC 芯片产品所受影响较大,但公司凭借高性价比产品切入飞利浦、雷士照明、罗马仕等国内外知名厂商,同时公司逐步将业务从消费电子向工业应用等领域拓展,叠加推出智能电表芯片、快充高频 GaN 控制及驱动器等产品,公司 AC-DC 芯片有望进入快速放量期。
我们预计 2022-2024 年 AC-DC 芯片营收为 3.05/3.68/4.42 亿元,同比增长-16.91%/20.57%/20.06%,产品结构不断优化,高端产品占比持续提升,带动毛利率不断改善,毛利率为 34.00%/34.50%/35.00%。
DC-DC 芯片:公司深度绑定通讯大客户,产品料号逐渐导入其供应链,叠加公司产品信号逐渐丰富和产品的功能及质量不断完善提高,公司 DC-DC 芯片业务有望快速放量。此外,公司不断调整产品结构,高集成度、高单价的产品占比进一步提升,业务营收迎来快速发展期。
我们预测 2022-2024 年 DC-DC 芯片业务营收为 6.62/10.89/17.04 亿元,同比增加 76.93%/64.36%/56.44%。受益于产品结构调整,毛利率逐渐提高,分别为38.00%/39.00%/39.00%。
线性电源芯片:随着新产品产能逐渐爬坡,叠加与大客户合作逐渐紧密,同时产品切入仁宝电脑、纬创股份、英业达等头部笔记本代工厂,公司线性电源芯片出货量持续提升,带动营业收入较快增长。
我们预计 2022-2024 年公司线性电源芯片营业收入为 4.05/5.82/7.83 亿元,同比增加 52.00%/43.58%/34.51%。
公司产品主要应用于通信、计算领域,毛利率有望稳中向上,我们预计 2022-2024 年线性电源毛利率为 52.31%/52.50%/53.00%。
电池管理芯片:公司电池管理芯片采用业内领先的集成充电方案,获得下游客户认可,公司未来将集中于新能源汽车黄金赛道,营收实现较大增长。
我们预计 2022-2024 年电池管理芯片业务营收为 0.14/0.29/0.57 亿元,同比增加 38.30%/98.00%/99.50%,毛利率为 31.00%/32.00%/33.00%。
信号链芯片:受益于现有锂电池 AFE 产品持续放量及汽车电子新产品推出,营收有望实现较大增长。
我们预计2022-2024年营收为0.28/0.58/1.03亿元,同比增长27.85%/108.00%/76.00%,毛利率为60.00%/62.00%/65.00%。
综上,我们预计 2022-2024 年公司营收分别为 14.16/21.27/30.89 亿元,同比增加 35.95%/50.18%/45.26%,毛利率为 41.60%/42.20%/42.73%。

4.2.估值分析与总结
公司主要产品为电源管理芯片和信号链芯片,国内对标企业为圣邦股份、芯朋微、思瑞浦、希荻微和艾为电子,圣邦股份、思瑞浦、希荻微主营业务覆盖电源管理芯片和信号链芯片,芯朋微和艾为电子主营业务为电源管理芯片。
我们选取圣邦股份、思瑞浦、芯朋微、希荻微和艾为电子具备相似业务的 A 股上市公司作为可比公司。可比公司 2022-2024 年平均 PE 为 91/50/32 倍。
基于公司产品结构不断优化及种类不断丰富,产品逐渐从消费电子向通讯电子、汽车电子、工业电子等领域拓展,产品向高端产品突破,增强公司盈利能力,我们预计 2022-2024 年杰华特归母净利为 1.69/3.02/4.62 亿元,对应 PE 为 101/57/37 倍。

5.风险提示
1)市场竞争风险。模拟芯片行业竞争格局较集中,海外龙头企业成立时间较早、规模较大,如 TI、ADI 等。如果公司不能在细分产品领域保持技术和性价比优势,则面临市场份额被挤压的风险。
2)募投项目进展不及预期风险。受国内疫情反复等外部因素影响,募投项目进展可能会受影响。如果投资项目无法按期完成,将会影响公司战略布局,从而在竞争中受到不利影响。
3)下游需求不及预期风险。受益于缺芯和切入大客户产业链,公司业绩实现较大增长。若未来缺芯局面得以改善,或大客户需求下降,公司业绩增长受阻,无法保持较快增长。
免责声明:文章内容来自互联网,本站仅作为分享,不对其真实性负责,如有侵权等情况,请与本站联系删除。
转载请注明出处:深耕模拟芯片,杰华特:产品结构优化升级,工艺平台行业领先 https://www.zentong.com/zt/18091.html