
导语
近日,中央美术学院、中央戏剧学院、北京电影学院分别发布艺术类本科招生简章,学校都有哪些专业招生?校考如何进行?我们一起来看看吧!
更多信息,请持续关注【太星初升高】微信公众号!
中央美术学院2023年本科招生简章
(节选)
招生计划
中央美术学院根据办学宗旨、学科专业建设重点以及教学资源等综合因素,科学、合理拟定2023年本科招生计划,面向全国招收全日制本科生。最终招生计划以教育部下达的计划数为准。
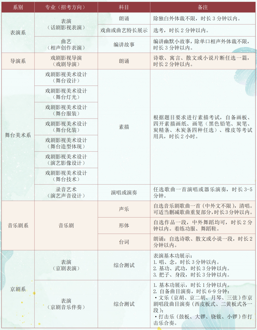
艺术类专业-组织校考


注 1:造型学科包含油画系、版画系、雕塑系、壁画系。学生入学第一年在造型学科基础部学习。
注 2 :(中法)艺术与设计管理学院为中法合作办学机构,办学地点设在上海。学生入学第一、第二和第四年在上海(中法)艺术与设计管理学院校区学习,第三年赴法国学习。
艺术类专业-不组织校考

注 3 :艺术史论专业编制分省计划,仅凭高考文化课成绩录取,具体分省计划以计划投放省市公布的招生专业目录为准。
普通类专业

普通类专业具体分省计划以计划投放省市公布的招生专业目录为准。
校考报名
Part.1
符合以下条件者,可以报考
1.遵守中华人民共和国宪法和法律;
2.具有高级中等教育学校毕业或同等学力;
3.身心健康,符合教育部、卫生部、中国残疾人联合会颁发的《普通高等学校招生体检工作指导意见》体检要求及学校专业学习的要求,非色盲;
4.部队现役军人经部队相关部门批准后可以报考;
5.报考学校艺术类专业(艺术史论除外)的考生必须按艺术类报名参加高考。
Part.2
属下列情形之一者,不得报考
1.具有普通高等学历教育资格的高校在校生,或已被普通高校录取并保留入学资格的学生;
2.高级中等教育学校非应届毕业的在校生;
3.在高级中等教育阶段非应届毕业年份以弄虚作假手段报名并违规参加普通高校招生考试(包括全国统考、省级统考和高校单独组织的招生考试,以下简称高考)的应届毕业生;
4.因违反国家教育考试规定,被给予暂停参加高考处理且在停考期内的人员;
5.因触犯刑法已被有关部门采取强制措施或正在服刑者,其中,未成年人按相关法律规定执行;
6.在学校专业考试中作弊且停考期未满三年者。
Part.3
报名时间
2023年1月14日-18日(09:00-22:00)。
Part.4
报名方式
1.具体报名方式另行通知。
2.符合报考条件的考生,选择一个专业报考,各专业间不得兼报。
Part.5
报名费用
人民币160元/人。
Part.6
注意事项
1.按照教育部特殊类型招生工作要求,考生须按照学校艺术类专业与各省市省级统考科类对应要求参加省级统考,考生在省级统考成绩达到本科合格的基础上参加学校校考。
2.美术学、艺术设计学、艺术史论、普通类专业不组织校考,无需报名,符合报考学校的考生在填报高考志愿时填报学校即可。
3.考生应严格遵守诚信考试原则,真实、准确填写报考信息,并认真核对,报考信息一经确认,不可更改。网上交费成功后,即启动考务组织程序、安排考试资源,无论是否参加考试,报名费均不予退还。
4.网上打印准考证时间另行通知。
专业考试
考生根据所报考专业对应的“初试科类”参加线上初试。
Part.1
线上初试
初试日期:2023年2月19日。

1.线上考试用纸由考生在考前自行准备,纸张规格及要求另行通知。
2.艺术学理论类、建筑类仅组织线上初试。艺术学理论类《专业基础》按百分制评定成绩、《综合素质考核》按五十分制评定成绩;建筑类各初试科目按百分制评定成绩。
3.造型类、书法类、设计类初试成绩仅分合格和不合格,初试成绩不计入复试。初试合格考生参加复试。
Part.2
复试
复试日期:2023年3月19日,考试形式另行通知。

Part.3
禁止事项
所有专业考试禁止使用油画颜料,禁止使用各种图文数字模板模具;现场复试禁止使用需外接电源的绘画辅助工具及设备。
Part.4
成绩查询
1.成绩查询渠道:具体查询渠道另行通知。
2.合格线公布渠道:中央美术学院官网。
3.艺术与设计管理专业因招生计划调整,合格人数原则上不超过本年度招生计划的4倍;其他校考专业合格人数原则上不超过相应专业上一年度录取人数的4倍。
4.省级统考成绩未达到本科合格线者,学校专业考试成绩无效。
Part.5
补充说明
未尽事宜或因其它原因可能导致的调整变更,将及时在中央美术学院官网发布相关公告,请广大考生密切关注。
志愿填报
(一)凡取得学校专业考试合格的考生均须参加高考,方可填报相应专业志愿。
(二)考生填报提前批志愿时,必须在志愿栏中逐一填写意向专业。学校不采用志愿表中“是否服从调剂”栏信息。
(三)按要求参加省级统考成绩合格,并参加了学校组织的专业考试且最终成绩合格的考生,除可填报专业考试合格专业外,还可以填报美术学、艺术设计学。
(四)学校专业考试未合格但“美术学和设计学类”省级统考合格的考生,可以填报美术学、艺术设计学。
(五)未参加学校专业考试、专业考试成绩不合格或省级统考成绩不合格的考生,不可填报学校除艺术史论外的其他艺术类专业。
(六)考生可根据计划投放省市公布的招生专业目录填报艺术史论、普通类专业。
(七)志愿填报涉及院校或专业代码等相关信息须咨询各省级招生考试机构。
录 取
Part.1
考生高考注意事项
1.考生原则上在户籍所在地参加高考。
2.对高考综合改革省市考生提出以下选考要求:
⑴“3+3”选考模式的省市考生报考建筑学限在物理、历史、地理中三选一;报考工业设计限选物理;报考城市设计限选历史;报考其他专业不提选考要求。
⑵“3+1+2”选考模式的省市考生报考工业设计首选物理;报考城市设计首选历史;报考其他专业不提选考要求。
3.非高考综合改革省市,文、理科考生兼招。
4.考生须认真填写高考体检表中的每一项信息,特别是“既往病史”一栏。学校在新生入学资格审查时,如发现考生提供虚假的高考体检信息,或发现考生隐瞒病史,将按照教育部有关规定取消其入学资格。
5.高考外语为非英语语种的考生可报考学校,但学校本科阶段仅开设大学英语课程,非英语语种考生考入学校后,须在本科阶段完成英语课程学习。
Part.2
录取批次
1.艺术类专业(艺术史论除外)面向全国招生,无分省计划,艺术类文、理科考生兼招,在艺术类提前批进行录取。
2.艺术史论、普通类专业在普通批进行录取。
Part.3
提前批录取原则
学校根据考生高考文化课成绩、专业考试成绩,结合政治思想品德考察及体检情况全面衡量,择优录取。
1.学校各专业志愿间不设专业级差,按照“分数优先,遵循志愿”的原则进行录取。
2.文化课相对成绩计算根据考生生源省市普通本科(文/理)一批录取控制分数线或特殊类型招生录取控制分数线对艺术类专业(艺术史论除外)考生文化课成绩总分进行统一折算,并按折算后的文化课相对成绩(四舍五入保留至小数点后三位)文理科统一划线确定录取标准。

3.文化课录取控制线
⑴造型艺术、中国画、书法学、实验与科技、城市艺术设计、文物保护与修复专业考生文化课相对成绩为75分。
⑵艺术设计专业考生文化课相对成绩为80分。
⑶建筑学、美术学、艺术学理论、艺术设计学、艺术史论、普通类专业录取文化课分数线不得低于生源省市普通本科(文/理)一批录取控制分数线或特殊类型招生录取控制分数线。
⑷艺术与设计管理专业录取文化课分数线不得低于生源省市普通本科(文/理)二批录取控制分数线或普通本科录取控制分数线。
Part.4
提前批录取办法
1.按专业考试成绩排名录取造型艺术、中国画、书法学、实验与科技、艺术设计、城市艺术设计、文物保护与修复专业:考生文化课相对成绩达到学校文化课录取控制线要求,依据复试成绩排名录取。专业考试名次并列且招生计划不足时,按文化课相对成绩排队录取。
2.按文化课相对成绩排名录取
⑴建筑学、艺术学理论、艺术与设计管理专业:考生专业考试成绩合格,依据考生高考文化课相对成绩文理科统一排队,择优录取。文化课相对成绩并列且招生计划不足时,按专业成绩排队录取。建筑学专业各省市录取人数原则上不超过12人;艺术学理论专业各省市录取人数原则上不超过8人。
⑵美术学、艺术设计学专业:“美术学和设计学类”省级统考合格的考生按高考文化课相对成绩文理科统一排队,择优录取。文化课相对成绩并列时,则依次比较语文、数学、外语成绩,单科高者优先。美术学专业各省市录取人数原则上不超过8人;艺术设计学专业各省市录取人数原则上不超过4人。
Part.5
普通批录取原则
普通批录取原则以《中央美术学院 2023年本科招生章程》为准。
Part.6
录取有关情况说明
1.按照教育部“所有高考加分项目及分值均不得用于高校不安排分省招生计划的艺术类专业、高水平艺术团、高水平运动队、高校专项计划等招生项目”相关规定,学校在进行艺术类专业(艺术史论除外)录取时所使用的考生高考文化课成绩为无政策加分成绩。
2.在计算青海省、高考综合改革省市的考生文化课相对成绩时,使用特殊类型招生录取控制分数线。
3.在计算海南省考生文化课相对成绩时,高考文化课成绩使用标准分。
4.若有省市招生政策调整,则考生的文化课相对成绩将按照生源省市的招生办法、统一标准进行折算,具体折算办法由学校本着择优录取且对同一生源地全体考生公平公正的原则确定。
5.学校校考专业在录取时原则上只录取院校第一志愿考生。
6.未参加学校专业考试、专业考试成绩不合格或省级统考成绩不合格的考生,不参与学校艺术类专业(艺术史论除外)录取。
新疆少数民族协作计划招生
Part.1
新疆少数民族协作计划考生报考要求
为了支援新疆地区少数民族美术设计人才培养,2023年学校造型艺术专业面向新疆本区内少数民族考生招收本科生,招生计划以教育部民族司下达计划为准。新疆少数民族协作计划限单列类(选考外语)考生报考,学生毕业后一律回新疆工作。
Part.2
报名及考试方式
考生高考报名及志愿填报等参照新疆普通高等学校招生相关规定。专业考试报名及考试方式同统招考生。
华侨港澳台招生
Part.3
华侨港澳台联招考生报考要求
华侨港澳台联招考生须符合《2023年中华人民共和国普通高等学校联合招收华侨港澳台学生简章》(以下简称全国联招)规定的条件,并报名参加学校专业考试。招生计划以教育部下达计划数为准。专业考试合格的考生根据全国联招文化课成绩排队录取。全国联招文化课相对成绩不低于75 分,文化课相对成绩计算办法同大陆考生。在计算华侨港澳台联招考生文化课相对成绩时,使用普通类院校(专业)文史、理工类中“部分院校执行分”。
Part.2
香港中学文凭考试学生报考要求
2023年学校造型艺术、中国画、书法学、实验与科技、艺术设计、城市艺术设计、建筑学、文物保护与修复专业面向香港中学文凭考试学生招收本科生。香港中学文凭考试学生须符合《2023年内地高校招收香港中学文凭考试学生办法》规定的条件,并报名参加学校专业考试。招生计划以教育部下达计划数为准。专业考试合格且香港中学文凭考试四门核心科目成绩不低于“2,2,2,2”方可录取。
Part.3
报名及考试方式
华侨港澳台联招考生、香港中学文凭考试学生报名要求同大陆考生;专业考试采取提交作品的方式进行,作品提交要求将于线上初试前在中央美术学院官网公布。
违规处理
(一)在学校专业考试中发现考生有作弊行为,按作弊处理,并通报省级招生教育考试机构,且三年不得报考学校。
(二)在学校招生报名、考试、录取等各环节发现考生有违规行为,按照国家教育考试有关规定取消其相应的报考资格、录取资格直至入学资格,涉嫌犯罪的,依法移送司法机关处理。
奖励待遇
学校实行奖学金制,设综合类、专项类、教学类、院系独立类等多类奖学金,奖励品学兼优的学生。本科学生享受国家规定的医疗待遇。
学费标准
学校按照教育部有关规定及北京市和上海市物价局核定标准收取学费。
(一)人文学院、艺术管理与教育学院学费标准:8000元/学年。
(二)(中法)艺术与设计管理学院国内学费标准:45000元/学年;学生赴法国学习期间学费及生活费按法方学校收费标准缴纳。
(三)其他院系学费标准:15000元/学年。
其 他
(一)新生入学后,学校将按照教育部相关规定及《中央美术学院新生入学复查实施办法》对其进行全面复查,凡复查不合格、不符合录取条件者取消学籍,退回生源所在地。
(二)学校不举办任何形式的考前辅导班,不委托任何中介机构或个人进行招生录取工作,未在任何省市、任何中学建立生源或生源培训基地。不收取国家规定外的任何费用。任何中介机构或个人未经学校授权以学校名义进行招生宣传,学校保留依法追究其责任的权利。
(三)凡参与学校2023年本科招生报名者,均视为已阅读了《中央美术学院2023 年本科招生简章》并充分理解及认可本简章中所述的各项要求、考试方式、录取原则等有关规定。
(四)本简章自公布之日起施行,由中央美术学院招生处负责解释。如遇国家法律、法规、规章和上级有关政策变化,以变化后的规定为准。
(五)《中央美术学院2023年本科招生章程》将在2023年5月发布。(六)中央美术学院招生工作接受学校纪检监察部门以及社会各界的监督。
中央戏剧学院
2023年本科招生专业考试简章
(节选)
招生计划

说明:
1. 以上专业(招考方向)招生面向全国各省(自治区、直辖市),不编制分省招生计划,文理兼招、不限制选考科目。
2. 戏剧影视文学专业(戏剧创作、电视剧创作招考方向)、戏剧学专业(戏剧史论与批评招考方向)、戏剧教育(师范)专业、艺术管理专业(演出制作、剧院管理、影视制片招考方向)不设校考,招生规模、分省计划、录取规则等详见《中央戏剧学院 2023年本科招生章程》及各省级招生主管部门高考志愿填报信息。
报 考
Part.1
报名条件
(1)符合教育部发布的普通高等学校年度招生工作规定中的相关报名条件。
(2)按教育部相关文件规定,我院在省级统考合格考生范围内组织校考,考生所报专业(招考方向)属省级统考涉及的,考生须达到相应统考子科类本科合格标准,省级统考未涉及或不要求的专业,考生可直接参加校考。经与有关省级招生考试机构协商一致,考生须参加所在省级统考科类详见附件《中央戏剧学院2023年本科招生专业考试各招考方向与省统考子科类对应表》。
Part.2
报名方式
(1)专业考试分为初试和复试,初试考试形式为远程考试,初试合格考生方可参加复试。
·表演、曲艺、戏剧影视导演、录音艺术、音乐剧、播音与主持艺术专业
远程初试报名及考试时间:2023年1月30日中午12:00至2月4日中午12:00考生可在以上日期内自选时间进行模拟考试及正式考试
·戏剧影视美术设计专业
远程初试报名时间:2023年1月30日中午12:00至2月4日中午12:00
模拟考试时间:2月4日、2月5日(具体场次见后续发布的《远程考试操作指南》)
正式考试时间:2月6日(具体时间以报名成功后系统显示为准)
(2)报名途径:手机端报名,关注“中央戏剧学院本科招生”微信公众号,进入报名系统,微信公众号二维码见文末“联系方式”。报名前准备本人近期电子标准证件照、身份证正反面照片和具有支付功能的微信账号。
(3)每名考生在我院专业考试中限报 3个招考方向。其中舞台美术系内戏剧影视美术设计专业(舞台设计、舞台灯光、舞台服装、舞台化装、舞台造型体现、演艺影像设计、舞台技术7个招考方向)限报1个。
(4)戏剧影视美术设计专业报名考试费160元/人,其他各招考方向初试报名考试费100元/人。如需索取发票可发送电子邮件按要求办理,电子邮箱地址见文末“联系方式”。
(5)报名成功后即可参加远程初试,无需打印准考证。
(6)考生须在报名前认真阅读《中央戏剧学院2023年本科招生专业考试简章》及《远程考试操作指南》。不按要求报名,误填、错填报考信息,报考时间过晚或临近截止时间导致无法按时完成考试的,后果由考生本人承担。
(7)考生报名成功后无论是否参加考试,所交报名费不予退回。
(8)新疆维吾尔自治区考生统考报考仅限普通类(单列类考生须兼报普通类)。
(9)因我院公共外语课只开设英语,非英语语种考生谨慎报考。
考 试
Part.1
初试考试科目及要求


说明:
1. 请考生务必参加模拟考试,凡不按要求进行模拟考试导致正式考试失败的问题一律不予受理。
2. 远程考试要求请关注中央戏剧学院本科招生网发布的通知公告。
3. 远程考试过程中考生不得透露自己的身份信息(如姓名、准考证号、身份证号码等),一经发现,该科目考试成绩无效。
4. 考生参加远程考试除个别考试科目允许外一律不得化妆、不得佩戴饰品、帽子等,衣着得体,画面背景须纯色、整洁。
Part.2
初试结果查询及注意事项
(1)参加远程初试的考生预计可于 2023年2月中旬(以具体考试公告为准)登录中央戏剧学院报名系统(手机端登录微信公众号“中央戏剧学院本科招生”)查询初试结果,初试合格的考生办理复试手续。
(2)戏剧影视美术设计专业复试不再收费,其他各招考方向复试收费80元/ 人。
Part.3
复试考试科目及要求
复试考试形式和时间安排将视疫情情况和上级部门要求另行通知,复试考试科目和要求以我院相关通知公告为准。


专业考试结果查询
考生可于2023年4月底前登录中央戏剧学院报名系统(手机端登录微信公众号“中央戏剧学院本科招生”)查询专业考试结果,我院不寄发纸质成绩单或合格证明。
录 取
Part.1
录取原则及录取办法情况说明
我院专业考试合格考生,高考文化课成绩达到相应录取控制分数线后,按专业考试排名择优录取。
(1)录取分数以考生高考文化课成绩为准,不含任何高考加分。
(2)多专业合格考生报考以高考志愿填报顺序为准。
(3)按专业考试排名录取时如有并列的,考生高考文化课成绩÷生源所在省(自治区、直辖市)本科一批录取控制分数线,所得比值从高到低择优录取。若比值相同,依次比较语文、外语、数学成绩(折算为单科150分制计算)。
(4)京剧表演招考方向分行当录取,京剧音乐伴奏招考方向分乐器种类录取,名额划分视报考情况确定;舞剧表演方向按招生计划分男、女录取。
(5)本科录取批次合并的省份,本科一批录取控制分数线按特殊类型招生控制分数线划定,具体细则参照各省级招生考试机构当年划线标准。
(6)如录取分数线划线结果低于生源省份规定的艺术类本科专业相应类别录取控制分数线,按省级招生考试机构相关分数线执行。
(7)我院依据招生章程开展招生工作,如本招生简章内容与招生章程有出入,以经教育部核准并公示的招生章程为准。
Part.2
录取分数线
(1)表演专业(话剧影视表演、歌剧表演招考方向)、曲艺专业(相声创作表演招考方向)、音乐剧专业、播音与主持艺术专业(广播电视节目主持招考方向):录取控制分数线按照生源所在省(自治区、直辖市)本科一批录取分数线的60%(四舍五入取整数)划定。
(2)表演专业(京剧表演、京剧音乐伴奏、舞剧表演招考方向):录取控制分数线按照生源所在省(自治区、直辖市)本科一批录取控制分数线的45%(四舍五入取整数)划定。
(3)戏剧影视美术设计专业(舞台设计、舞台灯光、舞台服装、舞台化装、舞台造型体现、演艺影像设计、舞台技术招考方向):录取控制分数线按照生源所在省(自治区、直辖市)本科一批录取控制分数线的 75%(四舍五入取整数)划定。
(4)戏剧影视导演专业(戏剧导演、电影导演招考方向)、录音艺术专业(演艺声音设计、电影声音设计与制作招考方向):录取控制分数线按照生源所在省(自治区、直辖市)本科一批录取控制分数线的 90%(四舍五入取整数)划定。
入 学
(1)学生入学三个月内进行新生入学资格审核。审核中如发现有伪造学历、考试作弊等舞弊行为者,不符合招生条件者,或在报名、考试过程中提供虚假材料者,按相关规定处理。
(2)家庭经济确实困难的学生,可按相关政策申请国家助学贷款,贷款金额最高不超过12000元/年。毕业前最后一个学期签订还款协议,按协议履行还款手续。
(3)我院学生享受国家奖学金,每学年评定一次,金额为8000元;国家励志奖学金,每学年评定一次,金额为5000元。同时,我院设立中央戏剧学院奖学金、社会捐赠奖学金,每学年评定一次,最高奖励金额为6000元。
(4)学生就业遵循“市场导向、政府调控、学校推荐、双向选择”的原则。
北京电影学院2023年艺术类本科、高职(专科)招生简章
(节选)
本科招生专业、人数及学费

高职(专科)招生专业、人数及学费
(学制2年,分省计划招生)
高职(专科)专业的具体分省计划数情况,以上级主管部门批准和各省级招生考试机构最终公布的计划数为准。
考试办法及录取原则依据“第八部分院系专业介绍”中高等职业教育学院对该专业的介绍。

报考条件
1. 符合普通高等学校2023年度招生工作规定中报名条件并取得高考报名资格的考生;
2. 按教育部要求,考生若报考省级统考已涵盖的专业,须取得省级统考合格成绩;
3. 符合学校各专业要求(具体专业要求依据“第八部分院系专业介绍”)中对专业报考条件的要求者可报考。
4. 下列人员不能报考。
(1)未取得2023年所在省高考报名资格的考生;
(2)未按所在省普通高等学校招生工作(艺术类)有关规定执行者;
(3)因触犯刑法已被有关部门采取强制措施或正在服刑者。
专业报名及专业考试
学校属教育部批准独立设置的本科艺术院校。根据《教育部办公厅关于做好2023 年普通高等学校部分特殊类型招生工作的通知》教学厅〔2022〕8号文件规定:艺术类专业考试分为省级统考和高校校考。考生所报考专业属于艺术类省级统考涵盖范围内的,应按照省有关招生规定执行且成绩合格。报考学校的专业是否涉及省统考以及涉及哪一类省统考,请考生参照《北京电影学院2023年艺术类本科各专业(招考方向)与各省级艺术类统考子科类对应参照表》。符合以上条件的考生,方可参加学校专业考试的报名及考试。
学校不组织现场确认及现场报名,报考考生必须在规定时间内参加网上报名、网上缴费。
凡参与学校2023年艺术类专业网上报名者,均视为已详细阅读了《北京电影学院 2023年艺术类本科、高职(专科)招生简章》,并充分理解及认可本简章中所述的各项规定、考试方式、录取原则等有关内容。
按照上级关于做好常态化新冠肺炎疫情防控工作的有关要求,2023年学校艺术类专业考试,拟采用线上、线下相结合的形式。线下考试只设北京考点,不设京外考点。
Part.1
专业报名
网上报名
(1)网上报名起止时间为2023年1月3日上午9:00起至2023年1月13日上午9:00止。逾期不补报。
(2)【北京电影学院艺术类本科、高职招生系统】网址:https://bkbm.bfa.edu.cn。
(3)考生进行网上报名前,请务必认真阅读《北京电影学院2023年艺术类本科、高职(专科)招生简章》,了解报考信息以及网上报名说明,不按要求报名,上传照片不符合要求,误填、错填报考信息或填报虚假信息,未完成网上缴费等产生的一切后果由考生本人承担。
网上缴费
(1)考生在网上缴费前,请务必仔细确认自己报考的专业(招考方向)。所报考的专业(招考方向),一旦缴费成功,不得更改。
(2)网上缴费成功后,即生成专业考试准考证号。一旦准考证号生成,考生无论参加考试与否,报名费不予退还。
(3)考生未完成网上缴费或者缴费不成功,均不具备考试资格。报考学校戏剧影视美术设计专业、新媒体艺术专业、产品设计专业、环境设计专业、跨媒体艺术专业、动画专业、漫画专业、数字媒体艺术专业,考试费160元(根据京教函〔2016〕548 号文件)。除上述专业外,学校各专业(含招考方向)初试报考费100元;复试费80 元;三试费80元(根据京发改〔2004〕2651号文件)。考生按参加的考试阶段,通过【北京电影学院艺术类本科、高职招生系统】缴纳费用。
(4)网上缴费在线支付客服电话:400-698-0966(工作日9:00—18:00)。
网上提交报考材料
(1)报考材料提交时间:
2023年1月14日上午9:00起至2023年2月5日上午9:00止。
(2)报考材料提交方式:
考生在选报每个专业(招考方向)且成功缴纳初试费以后,在指定时间通过【北京电影学院艺术类本科、高职招生系统】内的【考生报考材料上传】提交,上传大小不得超过2MB的扫描版PDF文件。兼报多个专业(招考方向)的考生,须分别上传对应专业(招考方向)的报考材料。
(3)报考材料提交内容:
考生须提交带有2023年高考考生号的《考生报考证》或《艺术类准考证》或《普通高考考生报名信息单》。
对于省级统考涵盖的专业(招考方向),还须提交艺术类省统考合格证明材料或《艺术类省统考合格证》。现役军人还须提交:大军区级政治部《介绍信》。
考生提交的全部报考材料,须合并扫描在同一个PDF文件中。
如遇省级统考时间延迟、省级统考成绩暂未公布等情况,考生可先参加学校专业考试,在参加专业终试(最后一试)前补交对应子科类的省级统考合格材料。
如遇以下情况,学校将取消考生专业报考资格及专业考试各阶段成绩:
①考生所提交的报考材料或身份不符合考生所在省(自治区、直辖市)艺术类考生报考资格;
②考生提供虚假报考材料;
③学校向教育部以及各省(自治区、直辖市)招生考试机构报送考生信息数据时,被教育部以及所在省级招生考试机构审核不通过。
《北京电影学院2023年本科、高职专业考试准考证》(以下简称《准考证》)
(1)关于各阶段缴费与打印准考证:考生均须登录【北京电影学院艺术类本科、高职招生系统】完成。
(2)线上考试阶段,考生无需打印《准考证》。对应阶段网上缴费成功后,考生自行在指定线上考试平台中确认参加对应阶段的专业考试。
(3)线下考试阶段,在对应阶段缴费成功后,自行打印对应阶段《准考证》。参加线下考试的考生务必凭自行打印的对应阶段《准考证》及有效身份证件参加线下阶段的专业考试,其他阶段或者其他专业的《准考证》无效。《准考证》无需加盖公章。
特别注意
确认信息后,不得修改考生信息;已缴费成功的专业(含招考方向),专业信息不得删除与修改。
报考学校的考生请认真核对考试时间,在考试时间不冲突以及专业(含招考方向)间未做兼报限制说明的可选择兼报,但最多只能兼报3个专业(含招考方向,兼报的校考类高职(专科)专业计算在总报考专业数量内)。
报考学校高等职业教育学院戏剧影视表演专业校考的考生(仅限使用校考成绩且投放分省计划的省份考生报考),须首先参加表演学院表演专业(本科)的报名,并在填报专业时选择所要兼报的高职(专科)专业,缴纳一份初试报名费100元,参加表演专业(本科)的专业课初试,成绩共用。初试合格后,须进入招生系统确认参加所兼报高职(专科)专业的复试(此阶段起与本科表演专业分开),缴纳高职(专科)专业的复试费80元。缴纳高职(专科)复试费成功后,按高等职业教育学院复试考试安排,参加高职(专科)复试。复试合格后,须进入招生系统确认参加所兼报高职(专科)专业的三试,缴纳高职(专科)专业的三试费 80元。缴纳高职(专科)三试费成功后,按高等职业教育学院三试考试安排,参加戏剧影视表演专业高职(专科)三试。
如果选择兼报高职(专科)专业,在表演本科专业缴费成功以后,兼报的高职(专科)专业信息不得增加、删除与修改。
报考声音学院各专业(含招考方向)的考生,不允许兼报声音学院其他专业(含招考方向)。
不按以上规定报考者,一经查出取消考试资格,所涉及专业(招考方向)考试成绩作废。
Part.2
线上考试
1. 学校各专业(招考方向)各阶段的线上考试,统一使用指定线上考试平台进行考试、录制、提交。
2. 请考生提前阅读《北京电影学院 2023年艺术类本科、高职(专科)招生线上考试平台使用指南》(预计2月6日前公布,请以学校官方通知为准),及时完成注册、认证环节,按照有关要求提前做好线上考试准备。
3. 线上考试平台确认考试、考前准备(人脸验证、阅读考试须知、填写考试承诺书、设备检测等)、考前练习、模拟考试功能,将于2023年2月6日中午12:00时开放。
重点提示:请考生务必在考试前完成上述工作,以免影响正常考试。正式考试(录制与提交)时间详见“第八部分院系专业介绍”中各专业公布的考试安排。如考生未在规定时间内参加考试(录制与提交)视为缺考。
4. 线上考试结果的查询时间,学校将另行通知。请考生及时关注【北京电影学院艺术类本科、高职招生系统】,查询线上考试的考试结果。线上考试通过的考生,尽快在【北京电影学院艺术类本科、高职招生系统】内办理下一阶段的缴费手续,按照有关考试要求,准时参加下一阶段的专业考试。
Part.3
线下考试与北京考点
1. 学校线下专业考试的组考工作,将严格执行上级对于疫情防控工作的有关要求。如因疫情防控要求,而带来的考试方式调整,请考生以学校官方网站公布的信息为准。
2. 学校2023年线下考试只设北京考点·北京电影学院校内,具体地址:北京市海淀区西土城路4号。
3. 考生必须携带本人《身份证》(如持临时身份证,须同时携带户口卡)和自行打印的《专业考试准考证》(A4纸大小),按指定时间、地点参加线下专业考试,证件不齐者不得进入考场。
4. 线下考试安排:各专业(招考方向)各阶段的线下考试安排,请考生以【北京电影学院艺术类本科、高职招生系统】首页的“通知公告”公布的考场安排为准。
Part.4
考试纪律
报考学校的考生在参加专业考试过程中,必须严格遵守国家高考考试纪律及北京电影学院考试规定,对违反考试管理规定和考试纪律,影响考试公平、公正行为者,将依据《中华人民共和国教育法》、《国家教育考试违规处理办法》、《普通高等学校招生违规行为处理暂行办法》、《北京电影学院本科招生考试考生须知》所确定的程序和规定进行从严查处,并将处理结果书面通报生源所在地省级招生考试机构进行后续处理。
根据教育部有关文件规定:凡有作弊行为的考生,包括伪造骗取报名资格等情况,均应当认定为在国家教育考试中作弊,取消其招生考试的报名和录取资格,同时通报生源所在地省级招生考试机构取消该生当年高考报名和录取资格。发现存在组织作弊、买卖作弊设备、买卖考题、替考等作弊以及帮助作弊等违法行为,涉嫌犯罪的,移交司法机关,依照有关法律处理。
Part.4
最后一试成绩查询
根据《教育部办公厅关于做好2023年普通高等学校部分特殊类型招生工作的通知》教学厅〔2022〕8号文件规定:学校 2023年各专业考试最后一试的通过人数,不得超过上一年度录取人数的4倍。专业考试进入最后一试的考生,可于2023年4月底通过本人的证件号和密码,登录【北京电影学院艺术类本科、高职招生系统】查看自己的专业考试成绩。
文化考试及志愿填报
1. 北京电影学院专业考试最后一试通过的考生须参加“2023年普通高等学校招生全国统一考试”。
2. 专业考试合格的考生在填报高考志愿时,所报专业代码以考生所在省级招生考试机构公布的代码为准(填5报高考志愿代码为各省自行编制)。有问题请考生向所在省级招生考试机构咨询。
3. 录取以考生高考志愿填报顺序为准。
4. 报考学校高职(专科)的考生需按学校投放所在省的计划填报志愿,无计划省的考生填报志愿无效。如省统考不涵盖的专业,考生必须参加学校组织的专业课考试,同时专业考试最后一试通过,否则填报志愿无效。
5. 报考学校的华侨、港澳地区及台湾地区考生,必须参加学校组织的专业课考试,且专业考试最后一试必须通过,否则填报志愿无效。报考学校的华侨、港澳地区以及台湾地区考生的文化课报名、文化课划线办法以及文化课录取标准,均依据教育部、中华人民共和国普通高等学校联合招收华侨港澳台学生办公室(简称“联招办”)以及上级主管部门的相关文件规定执行。
6. 专业考试最后一试通过的华侨、港澳地区及台湾地区考生,须按照联招办的相关规定,参加中华人民共和国普通高等学校联合招收华侨港澳台学生入学考试(简称“港澳台侨联招”)。未参加“港澳台侨联招”且专业考试最后一试通过的香港考生,可选择使用“香港中学文凭考试”成绩。港澳台侨考生可以登录学校“本科招生网——港澳台侨页面”,查询相应类型的招生简章,以了解详细的报考要求。
入 学
1. 根据教育部和学校的有关规定,学校在报到时对新生入学资格进行初步审查,审查合格的办理入学手续,予以注册学籍;审查发现新生的录取通知、考生信息等证明材料,与本人实际情况不符,或者有其他违反国家招生考试规定情形的,取消入学资格。
2. 学校对新生组织身体检查和心理测评,入学时身心状况不宜在校学习的新生,经学校批准,可以保留入学资格一年。
3. 根据《普通高等学校学生管理规定》(教育部令第41号),学校将在学生入学后三个月内按照国家招生规定进行复查。复查中发现学生存在弄虚作假、徇私舞弊等情形的,确定为复查不合格,给予学生取消学籍处理;情节严重的,移交有关部门调查处理。
4. 为了保证新生顺利入学,建议新生在高考报名后,入学前,不要变更个人信息,如姓名、性别、出生日期、身份证号等内容。
5. 新生入学后外语一律学习英语。
6. 为保证正常的教学秩序,2023年入学学生在校学习期间不得和任何学校以外机构(公司)签署任何经济合约。
学费、毕业证书及就业
1. 学费等有关收费标准如有变动,将按上级主管部门统一调整、批复后的标准执行。
2. 学校有完善的奖贷助勤政策,家庭经济困难学生可申请助学金、助学贷款,帮助完成学业。
3. 根据教育部和学校有关规定,在学校规定的最长学习年限内,学校为符合毕业要求的本科学生、高职(专科)学生颁发毕业证书;为符合学位授予条件的本科学生,颁发学位证书。
4. 毕业生就业遵循市场调节,政府调控,学校推荐,毕业生与用人单位双向选择的原则。主要流向各类影视单位、各类型影视剧剧组、动画游戏制作企业、各大电视台、电台、文化艺术团体、报社、杂志社以及各大互联网企业。

END

欢迎将【太星初升高】微信公众号推荐给身边更多有需要的考生,帮助他们顺利升入目标校

2023初一/初二/初三期末试卷汇总!
2023寒假放假时间定了!
英语听说考时间定了?进群了解→
声明:本文内容来源于北京考试报,由太星初升高团队(原北京中考:BJ_zkao)编辑制作,如有侵权,请联系管理员删除。

免责声明:文章内容来自互联网,本站仅作为分享,不对其真实性负责,如有侵权等情况,请与本站联系删除。
转载请注明出处:艺考生注意!央美、中戏、北电招生简章来啦 https://www.zentong.com/zt/15821.html